Instance Verification Kit (IVK)
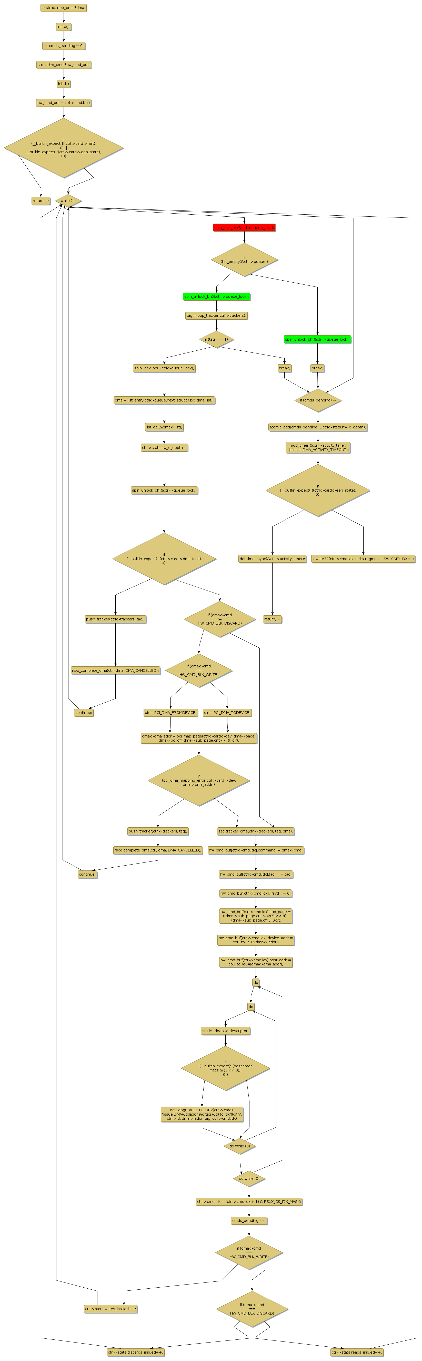
spin lock @ [9714+32+/linux-3.19-rc1/drivers/block/rsxx/dma.c]
Instance Signature: queue_lock
|
The Matching Pair Graph:
|
|
Function Name
|
Control Flow Graph (CFG)
|
Events Flow Graph (EFG)
|
Source Correspondence
|
|
rsxx_issue_dmas
|
|
|
[9444+15+/linux-3.19-rc1/drivers/block/rsxx/dma.c]
|